为进一步加强对特种设备检验检测工作的监督管理,市场监管总局特种设备局起草了《特种设备检验检测监督管理办法(征求意见稿)》,现向社会公开征求意见。公众可通过以下途径和方式提出意见:
一、登陆市场监管总局网站(http://www.samr.gov.cn),通过首页“互动”栏目中的“征集调查”提出意见。
二、通过电子邮件方式将意见发送至:tsjjyc@samr.gov.cn,邮件主题请注明“《特种设备检验检测监督管理办法(征求意见稿)》”。
三、通过信函将意见邮寄至:北京市海淀区马甸东路9号市场监管总局特种设备局(邮政编码:100088)。信封上请注明“《特种设备检验检测监督管理办法(征求意见稿)》反馈意见”字样。
意见反馈截止日期为2026年4月30日。
附件:特种设备检验检测监督管理办法(征求意见稿)
市场监管总局特种设备局
2026年3月31日





本中心标准文件主要来源于“中国合格评定国家认可委员会”/“国家认证认可监督管理委员会”/“国防科学技术工业委员 会”/“国家市场监督管理总局”公开发布,仅供内部交流学习使用,推荐各实验室至发布机构下载、购买正版源文件。
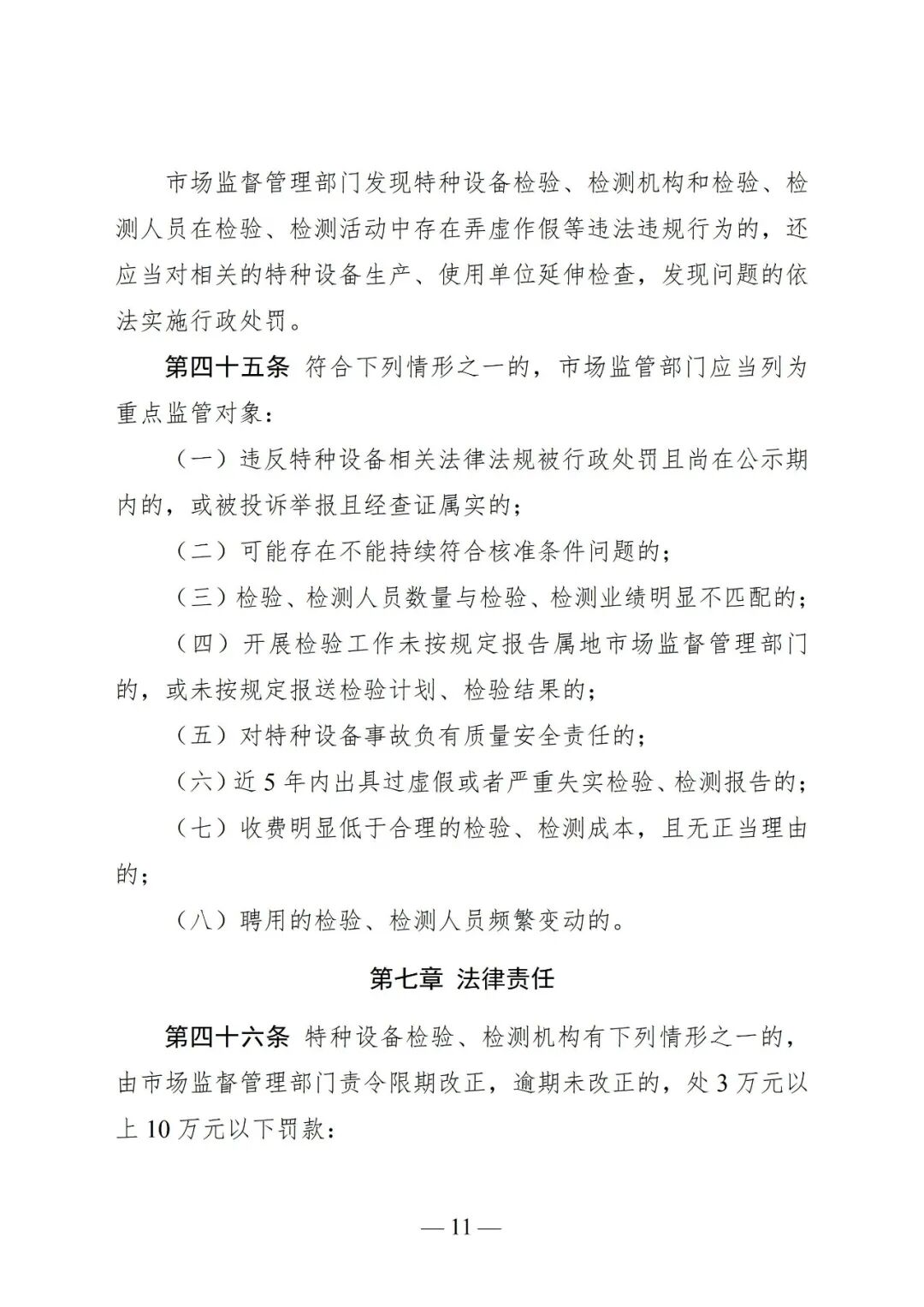
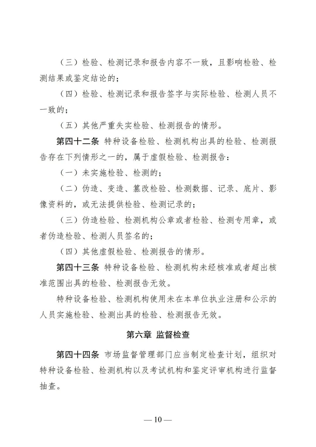
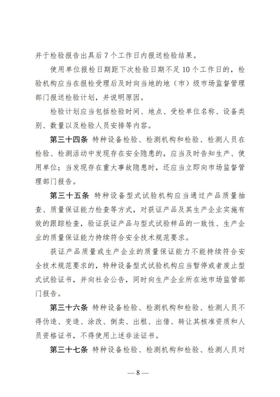
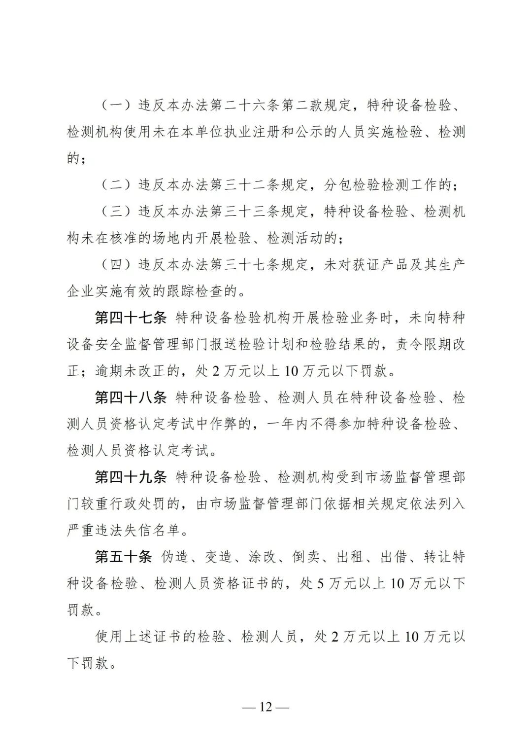
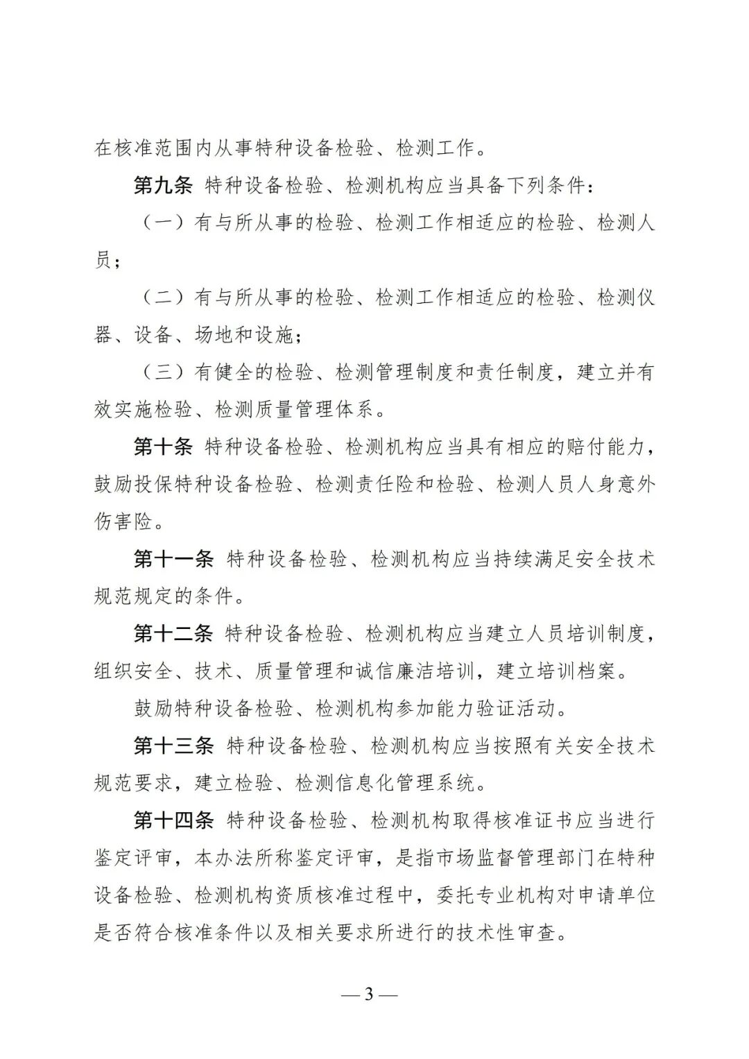
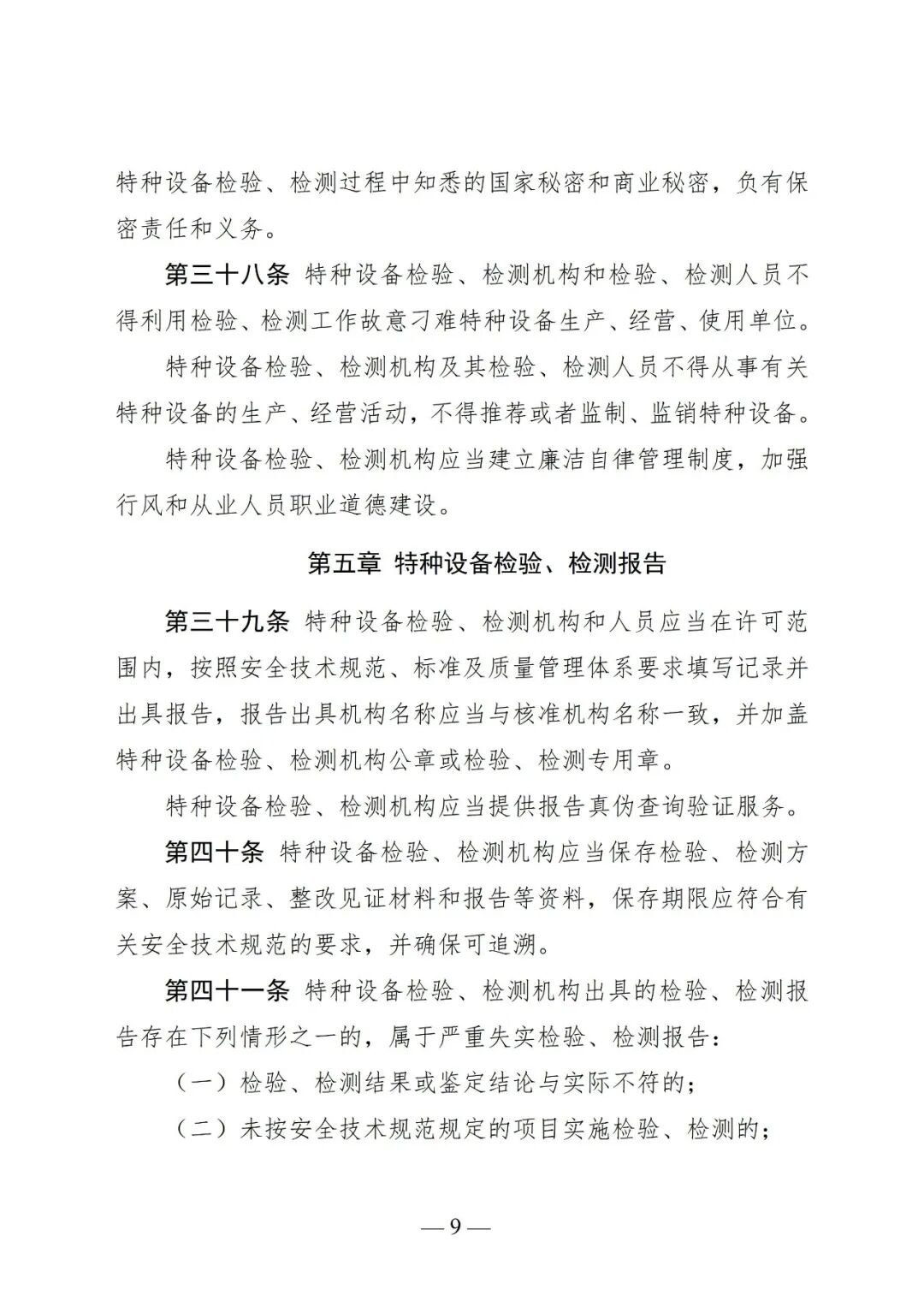
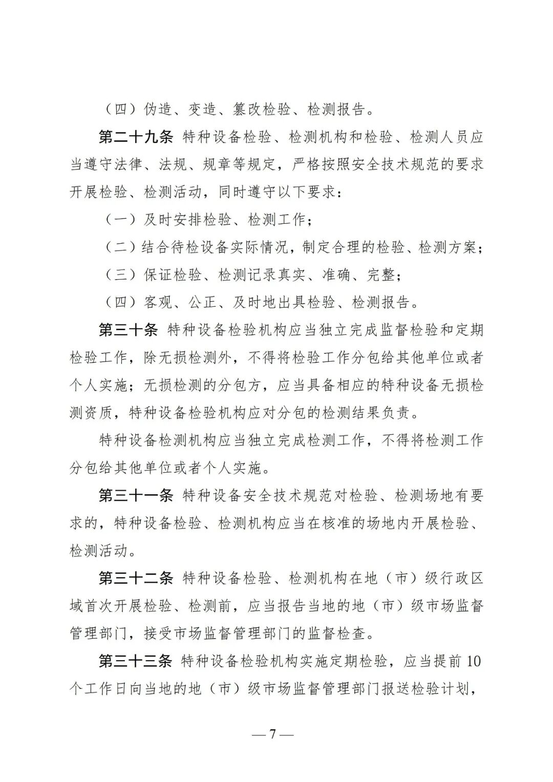
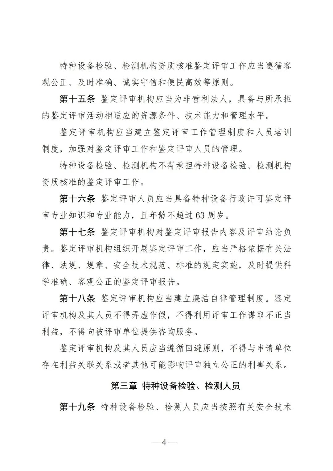
| 相关链接 |